UC3842是一種性能優(yōu)良的電流控制型脈寬調制芯片。該調制器單端輸出,能直接驅動雙極型的功率管或場效應管。
UC3842 中文資料


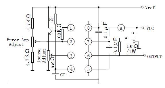
引腳圖與功能

UC3842采用固定工作頻率脈沖寬度可控調制方式,共有 8 個引腳,各腳功能如下:
①腳是誤差放大器的輸出端,外接阻容元件用于改善誤差放大器的增益和頻率特性;
②腳是反饋電壓輸入端,此腳電壓與誤差放大器同相端的 2.5V 基準電壓進行比較,產生誤差電壓,從而控制脈沖寬度;
③腳為電流檢測輸入端, 當檢測電壓超過 1V 時縮小脈沖寬度使電源處于間歇工作狀態(tài);
④腳為定時端,內部振蕩器的工作頻率由外接的阻容時間常數決定,f=1.72/(RT×CT);
⑤腳為公共地端;
⑥腳為推挽輸出端,內部為圖騰柱式,上升、下降時間僅為 50ns 驅動能力為±1A ;
⑦腳是直流電源供電端,具有欠、過壓鎖定功能,芯片功耗為 15mW;
⑧腳為 5V 基準電壓輸出端,有 50mA 的負載能力。
工作原理
UC3842 的工作原理是一種性能優(yōu)良的電流控制型脈寬調制芯片。該調制器單端輸出,能直接驅動雙極型的功率管或場效應管。其主要優(yōu)點是其管腳效應少,外圍電路簡單,電壓調整率可達 0.01%,工作頻率最高達 500KHz,啟動電流小于 1mA,正常工作電流為 5mA,并可利用高頻變壓器實現與電網的隔離。該芯片集成了振蕩器、具有高溫補償的高增益誤差放大器、電流檢測比較器、圖騰柱輸出電流、輸入和基準欠電壓鎖定電路以及 PWM 鎖存器電路。
內部結構

作用與用途
電路主要作用及用途是:
內含欠電壓鎖定電路;
低啟動電流(典型值為 0.12mA);
穩(wěn)定的內部基準電壓源;
大電流推挽輸出(驅動電流達 1A);
工作頻率可到 500kHz;
自動負反饋補償電路;
雙脈沖抑制;
較強的負載響應特性
烜芯微專業(yè)制造二極管,三極管,MOS管,橋堆等20年,工廠直銷省20%,4000家電路電器生產企業(yè)選用,專業(yè)的工程師幫您穩(wěn)定好每一批產品,如果您有遇到什么需要幫助解決的,可以點擊右邊的工程師,或者點擊銷售經理給您精準的報價以及產品介紹
烜芯微專業(yè)制造二極管,三極管,MOS管,橋堆等20年,工廠直銷省20%,4000家電路電器生產企業(yè)選用,專業(yè)的工程師幫您穩(wěn)定好每一批產品,如果您有遇到什么需要幫助解決的,可以點擊右邊的工程師,或者點擊銷售經理給您精準的報價以及產品介紹

